2024年建成!合浦到湛江高铁又迎来新消息
2024年建成!合浦到湛江高铁又迎来新消息
近日,
合湛高铁又传来了新消息!
11月26日,
湛江市发展和改革局发布了
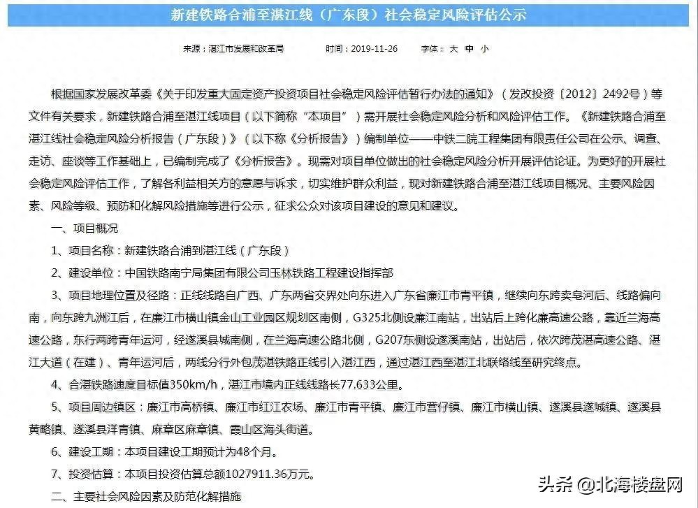
新建铁路合浦至湛江线(广东段)
社会稳定风险评估公示

广东境内新增廉江南站和遂溪南站
时速350公里/小时!
项目建设工期预计为48个月
投资估算总额1027911.36万元
合湛高铁站点设置
按照2019年9月2日公示消息
合湛铁路时速350公里/小时
广西境内新设车站2座,为北海北站和山口站
接入既有车站1座,为合浦站
新设线路所1个,为白水塘线路所
而到了11月26日,新建铁路合浦到
湛江线(广东段)社会稳定风险分析进行公示
透露在广东境内将新增两个站点
廉江南站和遂溪南站

预计于2020年正式开工
预计2024年建成

以后我们的出行就更加方便了
合湛高铁建设意义
新建铁路合浦到湛江线位于北部湾腹地--北海市和湛江市。合湛铁路是包海高铁通道沿海客专的重要一段,也是北部湾地区的城际骨干线路,与多条高铁线路相连通。

合湛高铁开通运营后,将与广湛高铁无缝对接,从而形成南宁至广州间的第二条高铁通道。

根据规划,未来包括合湛高铁在内将有5条高铁汇聚湛江,湛江地处粤、琼、桂三省(区)交汇处,高铁将让湛江成为陆路枢纽城市,带动粤西片发展。

合湛高铁湛江段
合湛铁路正线线路长64.022公里,湛江市境内正线线路长77.633公里。正线线路自广西、广东两省交界处向东进入广东省廉江市青平镇,继续向东跨卖皂河后、线路偏向南。

向东跨九洲江后,在廉江市横山镇金山工业园区规划区南侧,G325北侧设廉江南站,出站后上跨化廉高速公路,靠近兰海高速公路,东行两跨青年运河,经遂溪县城南侧,在兰海高速公路北侧,G207东侧设遂溪南站。

出站后,依次跨茂湛高速公路、湛江大道(在建)、青年运河后,两线分行外包茂湛铁路正线引入湛江西,通过湛江西至湛江北联络线至研究终点。

这样看来,合湛高铁通车后
从湛江到合浦只需45分钟!

两广间的沿海地区将以高铁相连形成
广州—珠海—湛江—北海—合浦—钦州—南宁
这一新的沿海高铁通道
合湛高铁发展历程
合湛高铁的历程可谓一波三折
但是在不断的努力下
这条铁路终于有了质的飞跃!
下面小合带大家看看主要历程:
1、2015年4月2日,国家发改委批复《新建合浦至湛江铁路可行性研究报告》。根据批复内容项目正线全长115公里,设计行车速度:200公里/小时,总投资138亿元。
2、2018年5月21日,广东省发改委回复经两省区协商合浦至湛江铁路建设标准,拟调整为时速350公里客运专线。
3、2019年9月2日,《新建铁路合浦到湛江线(广西段)社会稳定风险分析项目公示》在合浦县人民政府网站正式公布。
4、2019年9月5日,《新建铁路合浦到湛江线(广东段)社会稳定风险分析项目公示》在中铁二院网站正式公布。
5、2019年11月26日,《新建铁路合浦至湛江线(广东段)社会稳定风险评估公示》在湛江市发展和改革局网站公布。

等合湛高铁建好
我们的出行就有更多的选择方式啦
真希望合湛高铁能早日开工
小合已经迫不及待想坐上
时速350km/h的高铁去广东玩耍啦!
来源:北海日报
-
- 24小时全方位多角度,看大连星海湾跨海大桥
-
2025-09-02 15:00:38
-
- 杨得志将军:从抗日烽火到抗美援朝,他如何成为共和国的钢铁脊梁
-
2025-09-02 14:58:23
-
- 古道西风瘦马,夕阳西下,古城韵在天涯
-
2025-08-31 20:07:57
-
- 《鬼谷子九法看透人心》
-
2025-08-31 20:05:42
-
- 神级美少女椛岛光:纯情与欲望并存!
-
2025-08-31 20:03:26
-
- 16款好看又实用的阳台设计!照着装能省几万
-
2025-08-31 20:01:10
-
- 吃“春药”后,有什么感觉?分享4个真实案例,告诉你感受如何
-
2025-09-01 17:44:11
-
- 上海这3所“王牌”私立小学,含金量高一票难求,有你的母校吗?
-
2025-08-31 19:56:38
-
- 果然不只是来南太平洋转转!055的实弹演习,打了澳方个措手不及
-
2025-08-31 19:54:23
-
- 世界围棋10大师,入围门槛很高,若你认可大半我就烧高香
-
2025-08-31 19:52:07
-
- 黑山老鬼、孜然腰花等七位精品作者新书上线,其中有你熟悉的吗?
-
2025-08-31 19:49:51
-
- 河北一共有129所高校,你都知道有哪些吗?(附名单)
-
2025-08-31 19:47:36
-
- 工笔重彩关羽画像
-
2025-08-30 18:42:39
-
- 独行侠队提拔迈克尔-芬利为总经理助理
-
2025-08-30 18:40:23
-
- 《情侣头像》一组古风动漫情头,快来看看吧
-
2025-08-30 18:38:07
-
- 杨思敏版《金瓶梅》为何被禁播?其艺术、争议与人生传奇揭开
-
2025-08-29 20:49:08
-
- 4月必看电影推荐,请收藏好!
-
2025-08-29 20:46:52
-
- 闹大了!爱狗人士带宠物狗乘公交遭拒暴打司机头部,后续他人麻了
-
2025-08-29 20:44:36
-
- 国内十大美丽壮观的瀑布,每一个都让人流连忘返,你最喜欢哪一个
-
2025-08-29 20:42:21
-
- Patentics 智能模型系统之二:指标著录项化与排序
-
2025-08-29 20:40:06



五本评分很高的自闭症男主文:你拥有全世界,而我的世界只有你
宝藏女孩——陈钰琪全图写真合集
1995年,吴毅将与钟淑慧合作限制级电影,尺度敏感删减9分钟
解放战争,林彪为何被叫“101”?这个代号有何寓意?
圣女贞德:美貌绝伦,率军抗击侵略者,落入敌手惨遭凌辱受刑而亡
推荐九本模拟经营小说,经营领地和商铺(二)
闽是哪个省的简称?闽字的来由
号外|“天水南站—麦积山温泉”专线公交开通啦!高铁+温泉说走就走!
石家庄精英中学最全数据:班型、招生计划、录取分数线、费用……