螺杆制冷压缩机常见故障与维修(全方位攻略)
螺杆制冷压缩机常见故障与维修(全方位攻略)
一、螺杆压缩机结构介绍
螺杆式制冷压缩机属于容积型压缩机,靠容积的变化而使气体压缩的。螺杆式制冷压缩机又分为单螺杆压缩机和双螺杆压缩机。

其中双螺杆压缩机是利用置于机体内的两个具有螺旋状齿槽的螺杆相啮合旋转及其与机体内壁和吸、排气端座内壁的配合,造成齿间容积的变化,从而完成气体的吸入、压缩及排出过程。我们先来看下某品牌螺杆压缩机的内部构造,如果图看不清楚,或者需要本文资料,可在我们资料库免费下载。

常见的压缩机部件作用:
吸气过滤器:装设于压缩机吸气口处,可以将系统中不洁的颗粒与异物过滤,以防止被吸入压缩机内,造成电机与转子故障。
油过滤器:以防止铁屑异物进入容调机构及轴承内,损坏机件。
内置油分离器:油滤网,用于油气分离。
容调电磁阀:控制所需的容量调节,以作最佳效率的运转。
泄油阀:更换压缩机用油或维修时泄油用。

油路视镜:观察压缩机运行时油流动。
吸气关断阀:压缩机或系统维修时使用。
排气关断阀:压缩机或系统维修时使用。
电机液喷角阀:用于连接液态冷媒。
油加热器:加热器在停机期间以防止过量的制冷剂稀释到油中 ,在压缩机停机时应首先通电加热运行在开机。

油位:可通过视镜观察,通常情况油位应在保持在视镜的 1/2 - 3/4 之间。
止逆阀:停机以防止高压气体从冷凝器返回压缩机 防止反向压力对压缩机的冲击及由此造成转子的反转。
排气温度监控:缺油会引起排气温度的突然升高,电子保护模块能对排气温度进行监控。
压力差开关:利用其通断能力来控制通断,以求保证设备在压力不正常的情况下能及时关闭保护设备。
制冷量控制:按照制冷量100-75-50-25%调节,滑块有4 个对应的位置,滑块直接与油压缸内移动的滑阀相连接,滑阀的位置由电磁阀控制滑阀的实际形状改变吸气口。
运转安全装置

二、油循环系统
冷冻油的作用:带走螺杆转子压缩产生的热量,降低压缩机排气温度。
根据应用工况的不同,对油循环系统加装油冷却器降低冷冻油温度,控制压缩机排气温度,采用压缩机吸气侧和中间侧直接喷射制冷剂液体的方法,控制压缩机排气温度。当压缩机无额外冷却排气温度高于110℃设计工况,建议加装油冷却器。当系统蒸发温度低于-25℃,建议对压缩机加装喷油装置,以利提高压缩效率。

单系统应用油路循环图

并联系统油路示意图
冷冻油的流量:冷冻油循环是由压力差产生的,所以冷冻油的流量取决于排气与吸气之间的压差。
冷冻油更换:冷冻油是确保压缩机和制冷系统高效安全运行最重要的因素之一,它保证压缩机的正常运转、润滑、冷却、密封及驱动容调滑块。
定期检查或更换冷冻油:冷冻冷藏系统一般系统管路较为复杂,且较多为现场组装,要求第一次调试运转,后若油变色请即更换冷冻油,同时清洗油过滤器,运转1000小时后检查和更换冷冻油、清洗油过滤器。若系统清洁度较好,可每10000小时更换一次。

冷冻油的酸化,会直接影响压缩机的电机寿命,应定期检查冷冻油的酸度是否合格,一般冷冻油酸度低于PH6时须更换,应定期更换系统供液管干燥过滤器滤芯,以保持系统干燥。
冷冻油更换方法:
将系统冷媒回收到冷凝器侧,将压缩机内冷媒排除,将冷冻油从压缩机的放油角阀排出。

压缩机的润滑油,从油过滤器上的放油阀处放出,润滑油接近放完时,从压缩机的高压端侦测接头处加入一定氮气,用压力加快润滑油排出,停止注入压力,关闭放油阀。然后将压缩机的油过滤器拆卸下来,将油槽里的润滑油全部放出来,再将油过滤器清洗后装上紧固。

根据压缩机的标准量加注润滑油。同时对系统进行抽空。真空泵的接点建议选择高(低)压侧角阀或其他相对的高位点,防止抽到冷冻油损坏真空泵。进行真空保压或者查漏时,观察压力是否反弹。

注入润滑油,用干净的塑料管连接在放油阀上,塑料管的另一端放到油桶里(塑料管置于油桶底部)。注油时应对油桶进行封闭,减小空气对油的污染。
三、油冷却器应用
在大压缩比工况(高冷凝温度或低蒸发温度)下运转,使用油冷却器有其必要性,尤其在排气温度超过110℃时。经过油冷却器冷却后的给油温度:50℃~70℃。油冷却器应用有水冷却法、空气冷却法、制冷剂冷却法等。

水冷式油冷却器应用示意图

风冷式油冷却器应用示意图

并联系统水冷油冷却器连接示意图
四、经济器
经济器(节能器)的应用,即利用螺杆压缩机吸气、压缩、排气为单方向进行的特点,在压缩机中部设置补气口,吸入从经济器(节能器)来的闪发蒸气。这样被压缩的制冷剂气体量增加了,同时闪发蒸气吸收原先吸入的蒸气的热量使其过冷,故提升了制冷量,但压缩功也略有增加。经济器(节能器)系统用于高压缩比下其效益较明显(如储冰、低温系统)。经济器系统可配置闪蒸桶与过冷却器两种。

闪蒸器的二次节流循环

板式换热器的一次节流
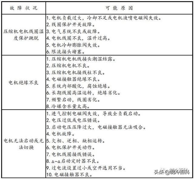
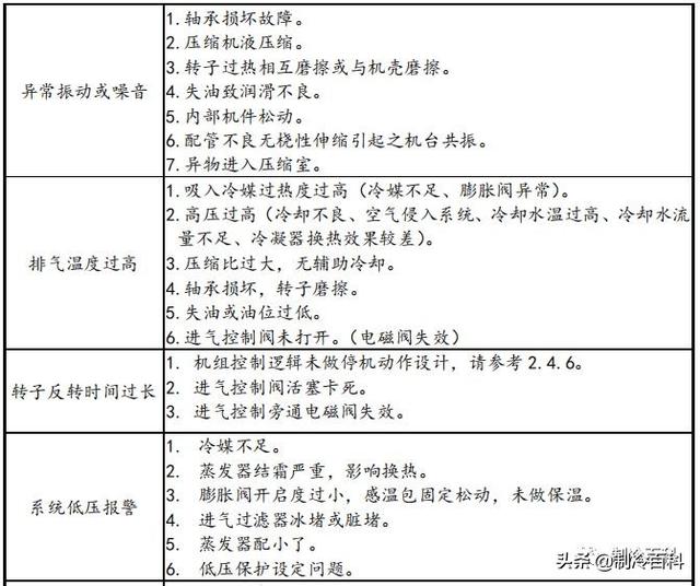
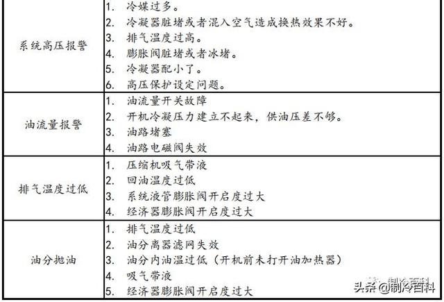
五、常见故障与保养周期




保养周期建议:

压缩机电机损坏的处理:
拆除低压吸气管、高压排气管、供液管组进行清洗,去除污染物;用氮气吹除冷凝器、蒸发器(制冷剂侧)的污染物。上述工作完成后,请先将系统管路抽直空、充氮气封存,以免系统受环境湿气腐蚀。
更换新压缩机后须对系统进行气密性试验和真空试验,并换装专用干燥过滤芯。机组试运转一小时后,停机更换新的冷冻油与专用干燥过滤芯后再运转试机,同时确认系统的清洁度及冷冻油含酸值是否合格,若不合格,则需要重复更换冷冻油和专用干燥滤芯,直至系统的清洁度、冷冻油的酸值合格。
,
-
- 卑微的舔狗,连当接盘侠的资格都没有!
-
2026-04-09 19:41:06
-
- 巴黎圣母院人物分析论文(巴黎圣母院人物分析埃斯梅拉达)
-
2026-04-09 08:59:17
-
- 2016二建法规真题及答案(完整版)(2016二建法规真题及答案解析)
-
2026-04-09 08:57:02
-
- 柠檬花花图片 柠檬花又叫什么花
-
2026-04-09 08:54:48
-
- 泡沫之夏后续怎么样(新版泡沫之夏靠什么)
-
2026-04-09 08:52:34
-
- 42度洋河梦3价格查询(洋河特曲42度价格查询)
-
2026-04-09 08:50:19
-
- 昌平早期的工人运动(探访深圳早期青年运动历程)
-
2026-04-09 08:48:05
-
- 我听见城市的夜在哭泣是什么歌,我听见城市的夜在哭泣是什么歌名
-
2026-04-09 08:45:51
-
- 三角肌锻炼方法有哪些图片?哑铃推举是一个非常简单的动作,是双手各抓一个哑
-
2026-04-09 08:43:36
-
- 洋河蓝色经典梦之蓝_洋河蓝色经典梦之蓝多少钱一瓶
-
2026-04-09 08:41:22
-
- 法国多尔多小拉菲(法国精神分析师多尔多)
-
2026-04-09 08:39:08
-
- 上海行知中学(上海行知中学怎么样)
-
2026-04-09 08:36:53
-
- 男人用什么面膜好 男人面膜品牌排行榜
-
2026-04-09 08:34:39
-
- 淘气公主求爱记1免费观看全集(淘气公主求爱记 胡伟红)
-
2026-04-09 08:32:25
-
- 慈溪桥头镇东工业区拆迁进展情况(慈溪桥头镇毛三斢村委会)
-
2026-04-09 08:30:10
-
- 如何去除生鱼片中的寄生虫(吃生鱼片害怕有寄生虫)
-
2026-04-09 08:27:56
-
- 婚姻中不聪明的老婆是什么样 婚姻中不聪明老婆的特征
-
2026-04-08 21:17:01
-
- 王健林后台(王健林王健林)
-
2026-04-08 21:14:47
-
- 11月11日是什么节
-
2026-04-08 21:12:32
-
- 我73岁,4个子女都不愿养老,最后我的一个决定,让他们后悔不已
-
2026-04-08 21:10:18



高干文是什么意思(高干文是什么意思网络用语)
84消毒液能把树弄死最快(84消毒液可不要乱用,一不小心植物就死翘翘)
栽葱放玉米芯有什么用怎么放 栽葱用玉米芯好吗
顺丰会员最高等级是什么 顺丰快递会员有多少个等级
r5 5600h核显什么水平(5600h显卡相当于GTX什么级别)
一个出轨女人的自述(月光礼盒的一个出轨女人的自述)
儿子要求和他那个怎么办(儿子要求和他那个怎么办春雨医生)
高阳公主的历史(高阳公主是唐高宗的姐姐)
苹果6最高可以升级到哪个版本(苹果6升级12.5.7系统怎么样)
男子在漂亮女子胯下钻来钻去,真相却让人难以置信!