20个谎和317(23)处笔误的公文,谁危害更大?
20个谎和317(23)处笔误的公文,谁危害更大?
曾有报道,2014年12月11日湖南高院的一份33页的民事判决书出现了317处笔误,平均每页出错多达9.6个。除了标点符号、病句等低级错误外,机构名称、涉案金额等内容也出现了错误。随后又有报道,湖南高院已于2015年11月10日以补正裁定的方式对该判决书的23处(含重复出现的)错误予以纠正,同时启动了问责程序,对承办该案的法官进行了严肃处理,并登门向当事人道歉。相关报道笔误的数量相差大或跟统计方式有关,但该公文的笔误错误已经处理、纠错和问责是事实。
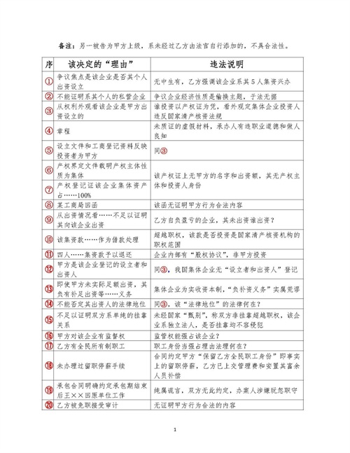
另一公文是江苏省检2021年的一份《不支持监督申请决定书》。起因1993年南京王某(乙方)与五位工友响应号召集资兴办了一集体企业,与江苏某总公司(甲方)签订了自负盈亏的承包合同。乙方是法定代表人,靠该集资款领取证照和市场揽活自主经营。2005年甲方突然收缴公章强占了该企业,乙方求判甲方违约、违法。二审及申请再审后申请监督,2021年收到该决定书。乙方认为该公文严重违法: 一、众所周知,我国集体企业的工商注册没有投资人登记。国家规定实际投入企业启动的钱和物为实收资本,由国家清产核资后颁发产权证为法律凭证。该企业产权证载明“伍拾万元资本额归本企业劳动者集体所有”,是国家规定集体企业三种投资形式的第一种,投资人为“本企业劳动者”。该证上无甲方名字和出资额,其无投资人身份,该公文称甲方是“登记的投资人”纯属谎言。 二、称同明确约定承包期满后王某回原单位工作”是篡改变造的虚假“约定”,

《产权登记证(副本)》
定”该企业该合同无此“约定”。案发时合同未终止和清算,甲方强占该企业,违反了“乙方自负盈亏”、“承包期满乙方财产及债权债务清算无遗留


《承包合同》第三、八、九条
问题,经甲方验收双方签字后合同终止”等约定。即使按一般集体企业,甲方也违反了“集体企业的财产及其合法权益受国家法律保护,不受侵犯”的法规,判其胜诉显失公允。此案经12年申诉才被江苏省检立案,该承办人竟然不履行监督职责,维护司法公正,反添加虚假“约定”袒护原判实属玩忽职守。三、民法“谁投资,谁所有”和二份承包合同是裁判本案的关键依据。该公文所称的“登记的投资人”和“合同明确约定”是假的,该公文的结论必然错误,该承办检察官已涉嫌民事枉法裁判,严重触犯了法律底线。其它理由“不能证明是私营企业、甲方有监管权、乙方有全民职工身份、某工商局回函和同意审计、双方非挂靠关系等等”明显是偷换主题或不具证明力,国家没有用这些“理由”裁判集体企业财产纠纷的规定、司法解释或参考判例。总之,该公文的20个理由无一不违反法律或于法有据,称其白纸黑字满纸谎言实不为过。
如今我国是法治社会,任何人触犯了法律底线,如大学生掏个鸟窝、判决书笔误太多、甚至虐待动物的都有人问责。该33页317(23)处笔误的判决书,折射的是司法人员缺乏职业素养和责任心,而该2页20个谎的决定书,显示的是司法人员枉法裁判和肆意妄为,对社会的公平正义和国家的法治兴邦危害巨大,触犯的是党纪国法。然而前者一年不到即已被纠错和问责,后者竟然被申诉控告了三年多,至今无人复查,纠错和问责更无从谈起。在此,需要灵魂拷问的是:难道如今还有戴铁帽子的,作出如此藐视法律、满纸谎言的公文也能不被问责? 【下附图、表】



-
- 全国多地遭遇雨雪天气 南方降水呈现间歇性特征
-
2025-12-17 10:10:42
-
- 鸣人实力被暗改,六道模式没了,取而代之的则是一个土遁术
-
2025-12-17 10:08:27
-
- #香港著名的小吃街在哪里?# 这个问题一直以来都是...
-
2025-12-16 10:53:30
-
- 叙利亚战场成绞肉机,政府军损失超三千辆坦克,凭啥还能打下去?
-
2025-12-16 10:51:16
-
- 霍家争产案分配细节曝光!估值300亿,3.7亿元豪宅划归三子和长女
-
2025-12-16 10:49:02
-
- “阖家欢乐”还是“合家欢乐”?拜年祝福语别弄错了
-
2025-12-16 10:46:47
-
- 中国崛起引发全球瞩目,日本媒体公布惊人数据!
-
2025-12-16 10:44:33
-
- 【张雪峰】7分钟解读34所985高校!
-
2025-12-16 10:42:19
-
- 25岁的韩安冉说我有试错成本,引发现任和第一任老公公开互怼
-
2025-12-16 10:40:04
-
- 上海四大牛校之一——复旦大学附属中学
-
2025-12-16 10:37:50
-
- 盘点几座海滨城市,人少好玩消费低,不知道去哪就来这里
-
2025-12-16 10:35:36
-
- 德国工业技术领导者---博世
-
2025-12-16 10:33:21
-
- 国产高分纪录片《出路》:努力可以改变人生?穷人为什么难翻身?
-
2025-12-14 11:37:56
-
- 1万以下电动四轮车有哪些?
-
2025-12-14 11:35:42
-
- 王禅老祖·鬼谷子,道、兵、纵横家鼻祖,究竟有多厉害?
-
2025-12-14 11:33:27
-
- 商纣王本人到底叫什么名字?帝辛、纣王、殷受、子受?终于破解了
-
2025-12-14 11:31:13
-
- 山东港口举办鲁西国际陆港到发100万标箱暨保税仓库及二期监管场站启动仪式
-
2025-12-14 11:28:59
-
- 轰20真的现身了?高清图关键部位打码,背后有大秘密!
-
2025-12-14 11:26:45
-
- 分享100道特色家常菜的做法,让你拥有酒店大厨的手艺
-
2025-12-14 11:24:30
-
- 北海旅游必吃!隐藏在侨港风情街的6家美食小店,你吃过几家?
-
2025-12-14 11:22:16



五本评分很高的自闭症男主文:你拥有全世界,而我的世界只有你
1995年,吴毅将与钟淑慧合作限制级电影,尺度敏感删减9分钟
宝藏女孩——陈钰琪全图写真合集
每日推书!五本牧场流小说,平平淡淡,我就养牛养马
解放战争,林彪为何被叫“101”?这个代号有何寓意?
史上最全QQ官方经典头像全面翻新,不光高清还会动
圣女贞德:美貌绝伦,率军抗击侵略者,落入敌手惨遭凌辱受刑而亡
推荐九本模拟经营小说,经营领地和商铺(二)
潘春春:从陕北放羊娃到“中国波霸”的逆袭人生
《温柔的谎言》女主安然的堕落,到底是因为爱慕虚荣还是被陷害?