电影局回应《后来的我们》退票事件:确有异常 将严肃处理
电影局回应《后来的我们》退票事件:确有异常 将严肃处理
大河报·大河客户端记者 王峰
如今,刘若英执导的电影《后来的我们》遭遇大面积退票事件。此事业已上报国家电影总局,4月30日,据《中国电影报》报道,国家电影总局表示,4月28日,全国不少影院反映,当日一部热映影片在开场前出现大量集中退票情况,在行业内引起较大震动。电影局关注到行业上述反映之后,依据国家电影专资数据平台的数据,对近几日退票信息进行了分析,初步认定该影片退票情况确有异常,具体问题尚待研判。
国家电影总局表示,4月29日,电影局有关负责人已对影片出品方、发行方等相关人员进行了约谈,要求立即完善退票机制,认真查明存在的漏洞、进一步梳理情况、完善数据,形成书面报告报主管部门。电影局相关负责人表示,无论哪一部影片,都应该以其影片质量去赢得观众喜爱。电影主管部门坚决反对不正当竞争,反对任何票房造假的行为,决不允许任何扰乱电影市场、破坏市场秩序、损害电影产业整体利益和声誉的行为。
对此一旦发现查明,将严肃处理。希望广大电影企业和从业人员认真学习遵守《电影产业促进法》和相关法律法规,共同营造公平竞争的市场环境,推动建立更加规范有序的电影市场。
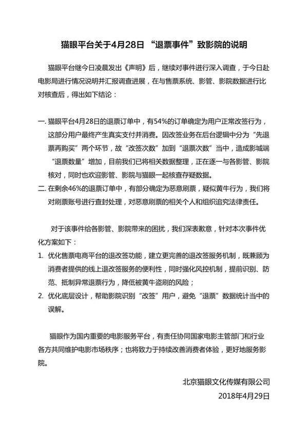
4月29日晚,猫眼也进一步发布了《关于4月28日“退票事件”致影院的说明》,表示在当日的退票订单中,有54%的订单确定为用户正常改签行为,这部分用户最终产生真实支付并消费……在剩余46%的退票订单中,有部分确定为恶意刷票,疑似黄牛行为。

事实上,虽然人们猜猜“退票事件”的幕后玩家是猫眼,但也存在不少可疑之处,因为在业内看来,一日之内发生大规模退票事件,会遭到全国影院的大规模发单,退票多集中在19.9元的优惠票,不符合退票方大多数都是刷的高价票,以便快速拉升票房的动机。另外,除了猫眼,淘票票,时光网等电子购票渠道都出现了大量退票。据统计,在4月29日一天,淘票票平台就有超过两万张《后来的我们》退票。
回归《后来的我们》影片本身来说,今年的五一档竞争并不算激烈,《后来的我们》在强势宣传下已经一家独大,“猫眼应该都没有理由也没有必要去做这件事,并且就算猫眼要做,也没必要在同一时间进行大量退票,完全可以在拉高排片之后,陆续进行小批次退票,也可以让后续的购票观众可以购入退票后的空出的位置。”
最重要的一点是,截至目前,《后来的我们》票房已达6.28亿,涉及退票金额的1300万与总票房相比,只能算是个零头。
4月30日11点20分,刘若英在微博发表了“……没什么,会过去的。会好好的。”的感言,疑似对自己首次执导的影片发生“退票事件”进行侧面回应。

有意思的是,发声明成了今年五一档的一景,除了《后来的我们》,徐峥主演的《幕后玩家》也于4月29日发布出品方联合声明,建议各方咨询相关平台和出品方发行方探寻真实原因。

但发布声明最多的是《战神纪》,该片在4月28日发布声明声讨水军,4月29日在官方微博表示“二十分钟无故蒸发百万,票房去哪儿了?”;4月30日中午,《战神纪》又发布声明,有观众反映电影自上映以来,购票后会收到因设备故障无法出票,出票后因各种原因被退票的情况,向观众征集相关证据。


中国电影早已进入互联网时代,电商平台进入电影行业给国产电影带来不少改变,但《后来的我们》退票事件反映了目前中国电影产业高速发展,打通上下游的全产业链会不会造成负面作用?会不会某些公司对电影产业实施垄断?不少业内人士提到了“派拉蒙法案”,在上世纪30年代,美国的好莱坞大片厂厂拥有自己或者合作伙伴的院线,来放映自己出品的影片。大片厂雇用编剧、导演、制片人和演员作为其员工,持有影片,制作海报广告,通过自己的影院进行发行放映:换句话说,大片厂利用其对整个流程的垂直垄断,制造事实上的供不应求的市场情况进行谋利。
1948年5月,美国最高法院根据反托拉斯法对“派拉蒙案”做出裁决,判定大制片厂垂直垄断为非法,要求制片公司放弃电影发行和电影院放映的业务。切断了大公司的主要财源,迫使公司大幅度减少影片生产。它也改变了好莱坞的电影生产、发行和放映模式。
中国电影正在飞速前进,期间势必会遇到不少新问题,遇到问题不可怕,关键是,我们有解决问题的勇气并为之付出行动吗?
来源:大河客户端 编辑:张艳艳
-
- 长沙有哪些学校可以读职高
-
2026-01-26 21:48:48
-
- 宝妈看过来!广东高速服务区母婴室大盘点,拿走不谢
-
2026-01-26 21:46:34
-
- 细说“隐蔽式拍摄”设备
-
2026-01-26 21:44:19
-
- 嵩山少林寺旅游路线图(河南嵩山少林寺游玩攻略)
-
2026-01-26 21:42:05
-
- 璀璨帝国真人秀(《璀璨帝国》重点不就是炫富吗?)
-
2026-01-26 21:39:51
-
- 自动驾驶新方法登 Nature 封面:让黑夜如白昼般清晰,浙大博士一作
-
2026-01-26 21:37:37
-
- 美国毒枭真实人物(国外村民在地里挖出6亿美金)
-
2026-01-26 21:35:22
-
- 怎么试探前任没放下你(前任彻底不爱你的表现)
-
2026-01-26 21:33:08
-
- 周而复始(如何把周而复始的日子过成诗?)
-
2026-01-26 21:30:54
-
- 法治到底是什么?
-
2026-01-26 00:38:00
-
- 沈腾拍过的电影合集,你都看过了吗?
-
2026-01-26 00:35:46
-
- 高铁上又见熟悉一幕!孩子们全在忙,不过有家长早有准备
-
2026-01-26 00:33:31
-
- 2019年中国人口总量及人口结构,城镇化率和老龄化实现“双增长”
-
2026-01-26 00:31:17
-
- 纱荣子 5亿离婚费 甩4000亿富豪后交往未成年男星 个人品牌风生水起
-
2026-01-26 00:29:03
-
- 黑龙江一名27岁小伙,节食54天后死于养老院—停食疗法真治病吗?
-
2026-01-26 00:26:48
-
- 艺考院校详解:解放军艺术学院(国防大学军事文化学院)
-
2026-01-26 00:24:34
-
- 一亿人民币的现金,到底有多重?从银行取出有多费劲?
-
2026-01-26 00:22:20
-
- 推荐9部鹿晗出演的影视剧,你看过哪几部?哪部最好看?
-
2026-01-26 00:20:05
-
- 从小能让梨的孔融,成年后桀骜不驯,终因得罪曹操而惨遭灭门
-
2026-01-26 00:17:51
-
- 想加入滴滴出行网约车?了解如何注册成为滴滴司机!
-
2026-01-24 05:29:47



五本评分很高的自闭症男主文:你拥有全世界,而我的世界只有你
1995年,吴毅将与钟淑慧合作限制级电影,尺度敏感删减9分钟
每日推书!五本牧场流小说,平平淡淡,我就养牛养马
宝藏女孩——陈钰琪全图写真合集
解放战争,林彪为何被叫“101”?这个代号有何寓意?
史上最全QQ官方经典头像全面翻新,不光高清还会动
潘春春:从陕北放羊娃到“中国波霸”的逆袭人生
《温柔的谎言》女主安然的堕落,到底是因为爱慕虚荣还是被陷害?
十大经典民国小说
推荐九本模拟经营小说,经营领地和商铺(二)